河南大学教育学部于2024年4月3日至4月28日,按计划分期完成了河北省“国培计划(2023)”——中西部骨干项目市县教师培训者工作坊研修(市县教师培训管理者省外研修项目)301名参训教师的集中培训任务。为使项目提质增效,河南大学教育学部项目办探索构建了“基于文化视域的市县教师培训管理者研修项目一体化精准施训”模式。
一、施训理念与原则
本项目坚持“以文化师、以文育师”的理念,遵循针对性与实效性相结合、系统性与连贯性相结合、实践性与互动性相结合、创新性与前瞻性相结合等原则,将课程文化、教师文化、地域文化、技能文化等多元文化元素有机融入培训全程,使学员在接受培训的同时,感受到培训文化的魅力和价值,进而提升自身文化素养和综合能力,推动教师培训工作的创新与发展。
二、施训调研与目标
1.深入调研,了解文化视域与培训需求。为充分了解河北省“国培计划(2023)”-中西部骨干项目市县教师培训者工作坊研修(市县教师培训管理者省外研修项目)学员的文化视域与实际需求,开展精准施训,结合《关于做好 2023 年中小学幼儿园教师国家级培训计划组织实施工作的通知》(冀教师〔2023〕10 号)文件要求,河南大学教育学部对本项目学员进行了线上调研(如图1所示),旨在收集学员对于培训的需求和期望,确保培训计划能够紧密贴合他们的实际工作需要和文化背景。

图1-河北省市县教师培训管理者省外研修训前需求调研答卷统计
2.明确目标,精准设计培训文化范畴。本项目的研修施训目标是提升市县教师培训管理者的文化素养,增强对地域文化和课程文化的理解和认同;掌握先进的教师培训理念和方法,提高培训管理组织与实施能力;培养创新精神和团队合作意识,推动教师培训管理工作的创新与发展。
三、施训方案与内容
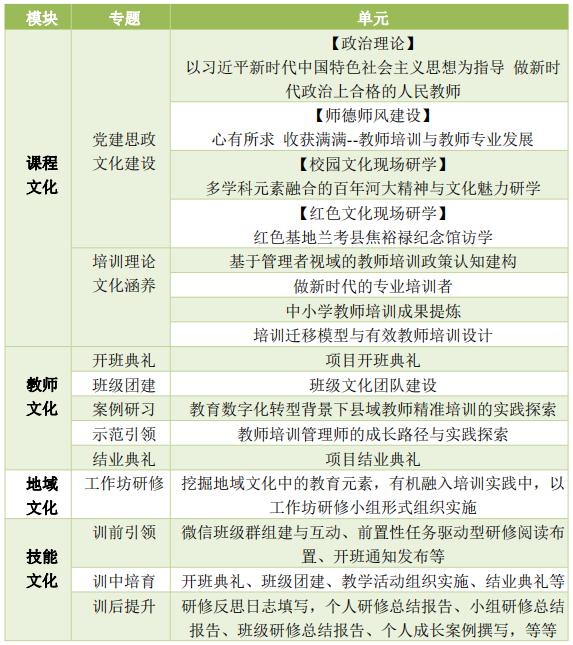
根据调研结果分析,制定本项目施训方案,构建了“42513模式”的课程结构体系(如图2所示),即施训内容包括课程文化、教师文化、地域文化、技能文化四大模块。

图2-构建“42513模式”研修课程结构体系
1.课程文化模块包括党建思政文化建设专题(旨在提高学员的政治理论素养、党性修养和思政工作能力,为教师培训管理工作提供有力的支持和保障)和培训理论文化涵养专题(旨在传递先进的教师培训管理理念和方法,引导学员更新教师培训管理的观念,提高教师培训管理水平)。
2.教师文化模块包括项目开班典礼、班级文化团队建设、培训管理示范引领和项目结业典礼。
3.地域文化模块。介绍河南大学所在地开封市的历史文化、风土人情等,引导学员挖掘地域文化中的教育元素,将其有机融入培训实践中。
4.技能文化模块。在项目整个实施过程中,即训前引领(微信班级群组建与互动、前置性任务驱动型研修阅读布置、开班通知发布等)、训中培育(开班典礼、班级团建、教学活动组织实施、结业典礼等)、训后提升(研修反思日志撰写、个人研修总结报告撰写等),无论是宏观层面的一体化设计,还是微观层面的落地实施,每一个环节、每一个细节无时无刻都在以一种外显或内隐的方式,向学员传授着培训组织与实施的具体技能和方法,包括课程设计、教学方法选择、培训效果评估等。
四、施训创新举措
(一)精准代入培训文化场景意识
本项目通过组建培训班级微信群、发布《开班通知》与其他培训公告、设置《训前驱动型研修任务导学单》等,引领学员积极主动参与班级互动研讨,提前了解参加该培训项目应注意的事项,深切感受到项目管理团队的暖心关爱和倾情陪伴。在增强学员的归属感、参与感、体验感和幸福感的同时,也在施训前助其精准代入培训文化场景意识。
(二)精准选聘培训课程专业师资
本项目聚焦培训目标和研修内容,精准遴选、聘请具有丰富培训教学经验和深厚理论素养的国内知名国培专家、省内优秀教研员和一线名师等专家学者作为培训师资。各位主讲嘉宾结合自己的实践经验和研究成果,为学员带来了深入浅出、生动有趣的讲解,提供了高质量的教学和指导,确保了研修的精准性和实效性。
(三)精准采用多元样态融合式培训形式
融合采用多元样态的专题讲座式理论导学、主题+团队合作式行动研修、培训迁移式实战训练提升等混合式研修方式,而工作坊研修、参与体验式、互动交流式始终贯穿于培训活动的全过程。真实的教学案例让学员通过分析和讨论,能够更好地理解和掌握研修内容;情境教学活动让学员能够充分交流和分享他们的观点和经验,激发其学习兴趣和参与度,在实践中学习和提升,确保培训效果。
(四)精准培育教师培训文化“五自”养成意识
1.《学员研修手册》关于研修事项的详细指导不仅培育了学员对项目培训较为全面的理解意识,增强了学员对培训的归属感和幸福感,培育了学员的自我唤醒意识和对班级的自我管理意识。
2.通过指导学员参与并完成实操性的驱动性研修任务,培育学员的自我探究意识。
3.通过课程教师团队的理论引领,指导学员填写《研修反思日志》和《研修总结报告》,培育学员的自我反思意识和自我提升意识。
(五)绩效评估
1.应用学员《考勤签到表》、《学员手册》等管理工具,观察、考评学员的研修行为表现,如学员是否遵守研修纪律并按要求出勤。
2.应用《研修反思日志》观察与分析学员的学习反应,如学员在集中研修现场、研修成果分享等活动中的参与度与表现如何。
3.建立激励和奖励机制,通过颁发结业证书等方式,对学员在学习和实践中取得的进步和成果进行肯定和鼓励,提高学员的学习积极性和学用转化意识。具体如图3所示:

图3-市县教师培训管理者省外研修项目考核评估
五、施训经验提炼
(一)课程思政元素的融入与引领
本项目建立系统的课程文化结构,在党建思政文化建设专题和培训理论文化涵养专题中融入政治理论、师德师风建设、校园文化现场研学、红色文化现场研学、培训专业理论等思政元素,以引领参训教师提升党建思政文化素养和培训专业理论素养。
(二)培训文化理念的传递与涵养
本项目系列专题讲座中涵盖教师培训政策解读、培训理念创新、教育教学方法改革等,不断传递先进的培训文化理念和方法,以涵养参训教师培训管理的综合素质。
(三)地域文化特色的契合与体验
本项目契合研修内容需求,有机融入地域文化的精髓,充分体现地域文化的特色和价值。通过组织实地考察、文化体验等方式,让参训教师亲身感受地域文化特色的魅力,以增强其对地域文化的认同感和归属感。
(四)教师文化精神的传承与弘扬
本项目强调教师文化精神在培训中的重要作用,通过案例研习、分享优秀教师培训管理师的培训经验和成长故事,鼓励参训教师提升自身职业素养和综合能力,在培训中积极践行、传承和弘扬教师文化精神。