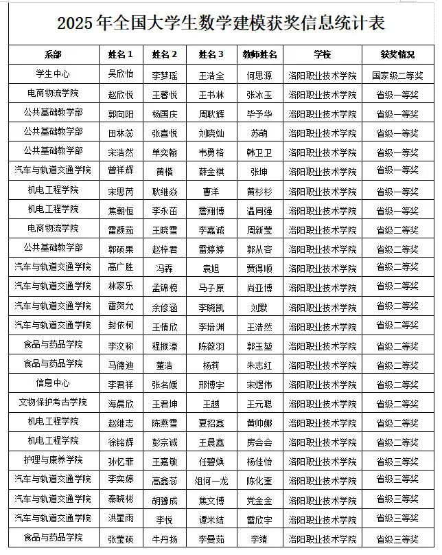
近日,2025年全国大学生数学建模竞赛获奖名单揭晓,洛阳职业技术学院参赛学生共收获国家级二等奖1项,省级一等奖7项、二等奖12项、三等奖5项。

全国大学生数学建模竞赛创办于1992年,由中国工业与应用数学学会主办,每年举办一届,是首批列入“高校学科竞赛排行榜”的19项重要竞赛之一,也是当前全国参赛高校覆盖面最广、参与学生数量最多、行业认可度最高的基础性学科竞赛之一。本届比赛吸引了来自全国及美国、英国、加拿大、芬兰、马来西亚等国家的1837所院校、共计68311支队伍(其中本科队61463支、高职高专队伍6848支)、20余万名师生参赛。河南赛区共有111所院校的3518支队伍同台竞技。
洛阳职业技术学院高度重视此次比赛,由课程中心牵头,公共基础教学部数学教研室组织实施,组建了一支经验丰富的教师指导团队,通过集中授课与实时答疑相结合的方式,开展数学建模理论精讲、典型案例深度解析、专业软件操作训练以及竞赛实战模拟等系列课程。最终,参赛学生在激烈的竞争中脱颖而出,取得优异成绩。