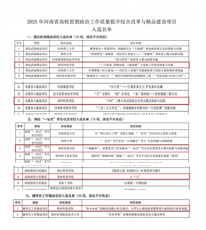
12月9日,中共河南省委教育工委办公室 河南省教育厅办公室公布2025年河南省高校思想政治工作质量提升综合改革与精品建设项目入选名单,郑州科技学院5个项目榜上有名,涵盖理论武装精品项目、实践育人精品项目、高校“一站式”学生社区风采展示、高校原创文化精品项目、辅导员工作精品项目等五个类别,入选数量为全省高校前10名,居全省民办高校之首。

郑州科技学院长期坚持以高质量党建引领思政工作高质量发展,校党委始终把思想政治工作摆在突出位置,出台了《关于加强和改进新形势思想政治工作的实施意见》《思想政治工作体系的实施方案》《思想政治工作质量提升综合改革与精品项目建设实施意见》等文件,实施了“领航”育人工程,构建了“343”的思政工作体系,积极推动育人工作与学生日常学习生活各环节紧密结合,形成全员、全程、全方位的育人格局,切实提升育人实效。
“学校将以此次立项为契机,严格按照项目建设要求,强化资源保障、细化实施方案、加强过程管理,确保项目出成果、出经验、出特色。”校党委副书记秦小刚表示,学校下一步将深化“大思政课”建设综合改革,推动思政工作与人才培养各环节深度融合,为培养德智体美劳全面发展的社会主义建设者和接班人提供更坚实的保障,持续为全省高校思政工作高质量发展贡献“郑科智慧”与“郑科方案”。